文章详情
邯郸市就业创业服务中心重磅推出SYB创业培训班,专为怀揣创业梦的你量身打造,一站式解决创业起步难题!
作为国际认可的专业创业培训模式,本次SYB培训聚焦创业核心痛点,课程涵盖市场调研、商业计划撰写、成本核算、营销策略、风险防控等实用模块。依托政府优质资源,我们配备专业师资团队,采用案例分析、实操演练、小组研讨等多元化教学方式,让你快速掌握创业必备技能,把抽象理论转化为可落地的创业方案。
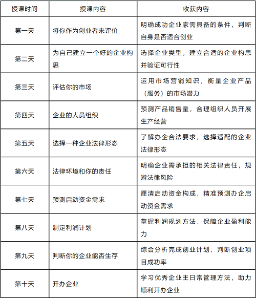
10天系统课程循序渐进,助力你从创业小白成长为懂经营、会管理的准创业者,具体安排如下

本次培训面向多类人群精准招募,涵盖毕业年度高校毕业生(含专科、本科、研究生)、城乡未继续升学的应届初高中毕业生、农村转移就业劳动者、城镇登记失业人员、就业困难人员(含残疾人、低保家庭成员等经认定人员)。符合条件的你,不仅能收获系统创业知识,更能对接政策扶持资源、结识创业同行,搭建优质交流合作平台!
报名咨询:0310-3062581
报名地址:邯郸市丛台区人民东路508号邯银大厦中楼703室
培训全程免费,招募名额有限,先到先得,速来抢占创业先机!